咨询热线:

123-456789

首页>暑期夏令营

皮划艇+桨板+水上钢琴+欢乐魔毯丨武汉水上运动综合营夏令营3天

研学地点:武汉

研学天数:3天

适合年龄:6-12岁

人员要求:身体健康,能生活自理,无突发性重大疾病

产品价格:2680
在线咨询

玩水就是孩子夏天最快乐的事,

怎样让孩子安全的玩水?

怎样让孩子“玩出名堂”?

水上综合营一次性解锁多项水上运动!

集桨板、皮划艇、花式跳水等多种水上运动项目为一体的青少年夏令营,也是一份给孩子们成长的特别礼物。

我们以教为主,练习为辅的方式,帮助孩子在短期内了解一定的桨板技能、皮划艇技能、水上知识、安全急救知识等多维度知识。

提高孩子的动手能力、思考能力以及实践能力。

给孩子们一个安全、有趣、充实的假期!

把快乐写进夏天里!

image.png

孩子们将收获——

探索Exploration

水域知识:深入了解水上运动的基础知识,包括水域环境、水流特点及其对水上活动的影响。

水上运动历史:探索水上运动的起源和发展,了解皮划艇和桨板等运动的历史背景。

水域生态:观察学习不同水域生态系统特点,增强环境保护意识。

互动Interaction

团队合作:在多样的水上活动中,与同伴建立合作,共同克服挑战,提升团队协作能力。

社交技能:通过集体活动和竞赛,培养社交技能,学会在团队中表达自己,倾听他人。

自然体验:亲身感受自然之美,通过与水的亲密接触,培养对自然的敬畏和爱护。

技能Skills

皮划艇与桨板技巧:系统学习皮划艇和桨板的基本划桨动作、平衡技巧以及水上操控方法。

安全与救援:掌握水上运动安全知识,学习自救和互救技能,包括正确使用救生衣和发出求救信号。

身体素质:通过水上运动锻炼身体力量、协调性和耐力,提高身体素质和自信心。

亮点内容

PART 1 一键get两项水上技能--皮划艇+桨板

SUP桨板技能

起源于美国夏威夷,是风靡全球的水上运动,被国家体育总局列为国家推荐“全民水上运动”项目。

2023年,国家首次将【桨板】纳入【国内高校体育单招系统】,意味着桨板正式与篮球、足球、田径、乒乓球等体育项目一样,可以在高考中加分或者成为特长生进入顶尖大学。

image.png

零基础、怕落水、桨板小白也不用怕,老师会手把手开始教学,从培训兴趣开始,逐渐掌握桨板进阶水平。孩子们在安全水域成功掌握初级桨板学习后,将在教练的带领下去追寻湖面上的“日出”与“日落”。

在玩板的过程中,孩子们不仅仅和桨板之间有紧密的联系,他们和整个自然环境也会产生一种心灵上的共振。很多人迷恋桨板,就在于自然能让他们放松、喜悦,甚至会产生很多对人生的新体验。

image.png

皮划艇技能

皮划艇和马术、击剑、高尔夫被称为四大贵族运动,作为最容易上手的水上运动。操作难度低,体验感极高是最受欢迎的水上体育健身和娱乐项目之一。

营员们能在湖光碧波间,环岛欣赏大自然的神奇也能在波浪中挥桨感受速度与激情。

即使是皮划艇小白也没有关系!经过专业教练悉心教学,下水试划体验掌握技巧后,化身水上运动小达人。

image.png

营员们将从基础学起,如何持桨、如何进入艇仓、如何划桨、前进、后退、转向……包括载舟覆舟的处理,这些都是真正的挑战。

在对皮划艇和浆板进行技能的学习时,需要孩子一遍又一遍地挥动浆,对基础动作进行不停的重复从而达到更熟练的掌握,这是一个需要耐心的过程。在孩子们的坚持和努力下,他们纷纷化身皮划艇和浆板小能手,自由地在水面驰骋。在对皮划艇和浆板技能的基础动作练习中,孩子的意志力得到锻炼,在面对未来的挑战时会更有耐心与毅力坚持到底。

image.png

PART 2 跳水小勇士--花样跳水之星

这是一个关于勇敢、自我突破和克服恐惧的挑战。站在跳台之上,孩子们如同即将展翅高飞的雏鹰,准备以各种创意姿势跃入清凉的湖水中。从跳台边缘俯瞰,湖水的碧波似乎将高度无限放大,心中的挑战感倍增。

孩子们将学着面对并克服对水的恐惧,勇敢一跃,释放自我,体验自由落体的快感投入水花的怀抱!在跳水小勇士中,每个人对跳入湖面有着或多或少的恐惧。

在教练和同伴的鼓励下,孩子不断进行心理建设,在心里默默为自己加油鼓气,当勇气占了上风,潇洒一跃,此刻他们就是身披铠甲的勇士,无畏地击杀名为恐惧的“怪兽”。在这项挑战中,孩子的胆量得到锻炼,勇气让他们突破了对自己的设限,实现自我的超越。

PART 3 飞檐走壁能飞多高,魔毯练习水上飘

水上魔毯,会让孩子们惊叹的发明,拥有让人难以置信的承重魔力,孩子们能在水面上自如行走,仿佛掌握了传说中的轻功“水上漂”。想拥有绝世武功吗?一起来练习水上飘吧!

image.png

PART 4 水上钢琴挑战

水上钢琴顾名思义:用一艘艘皮划艇紧挨着排列成琴键的样子,弹奏者快速踩过每一艘皮划艇,在水面上弹奏出自信勇敢的乐章。

孩子们兴奋地踏上这些随波摇摆的“琴键”,在挑战中寻找平衡,他们的身影在水面上跳跃,如同勇敢的音符在空中舞动。随着每一次成功的站立和平衡,他们的自信心也在不断增强,脸上洋溢着阳光般灿烂的笑容和满足的喜悦。

在水上钢琴挑战中,孩子在不同的皮划艇“琴键”之间跳跃,每一次着落都要努力控制好平衡,这需要调动全身的肌肉才能做到。

image.png

PART 5 水上桨板飞盘赛

将飞盘的趣味与桨板的技巧完美结合,让孩子们在波光粼粼的水面上尽情展现自己的运动才能。

他们或稳立于桨板之上,或轻巧地在水面穿梭,每一次飞盘的传递都是对平衡感与协调性的探索,他们在与彼此的沟通交流中提升了团队协作能力,尽情体验运动带来的畅快。

image.png

PART 6 天幕下的荧光派对

荧光派对拥有将夜晚变为童话世界的魔法,孩子们在光影中自由舞动,仿佛拥有了在星辰间穿梭的超能力。

无论是手持荧光棒挥舞、戴着闪光饰品欢快奔跑,还是围成一圈欣赏着彼此的荧光涂鸦,派对的每一处都充满了快乐与温暖。

孩子们围坐在一起,听耳边虫鸣,忘掉电子产品,与小伙伴聊着永远讲不完的话题。在这里,孩子们探索着属于夜晚的魅力,在游戏中释放活力,收获一段独特又难忘的回忆!

image.png

image.png

image.png

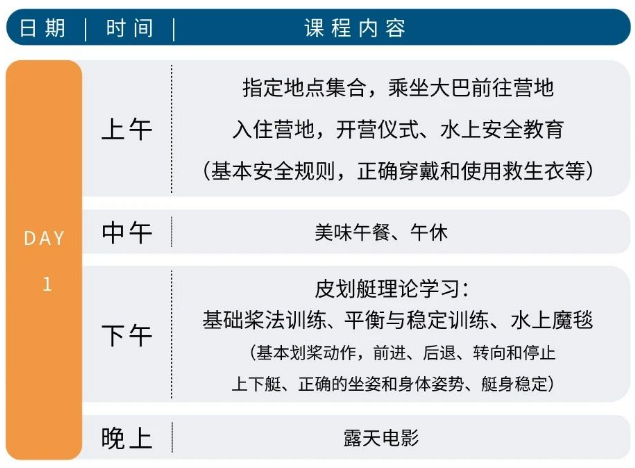
活动行程

image.png

image.png

备注:以上安排仅供参考,以实际情况为准;我们保留因天气、交通等原因对具体行程进行适当调整的权利,行程的适当调整不作为退费理由。

费用说明

【费用包含】

1.课程研发费用、执行费、社会实践费、耗品费

2.行程间师资授课费及物料费用

3.行程间(正规营运资质)交通费

4.场地费、餐宿费、饮用水

5.营员保险费、服装1套

【费用不含】

1.其他零食

2.行程外交通

3.因明确违反领队声明的徒步纪律而造成的意外伤害

【餐饮标准】

一日三餐,桌餐,荤素搭配,配量充足,营养均衡,极具地方特色

【住宿标准】

入住营房,4~6人一间,1人1铺。配备独立卫生间,提供24小时热水及空调。重点区域24小时监控、巡逻。遵循性别分区域管理原则,全力保障秩序和安全。

报名须知

1、参与活动成员视同认可由主办方代买的人身意外险,相关保障由保险公司按对应条款代为理赔;

2、户外活动无可避免存在一定的风险概率,活动期间请参与人员严格遵守活动纪律及相关规定,不要贪玩冒进或单独行动。一切以安全为重,如私自行动出现意外,参与者需自行承担责任;

3、活动过程中,助理老师会拍摄并在活动群内分享活动(含成员)照片或视频,如您介意相关隐私保护,请最迟于活动当天告知签到老师。因人数较多,主办方无法一对一发送对应成员的活动照片或视频,敬请谅解;

4、因活动的趣味性,主办方可能会在一定的场合(包括但不限于朋友圈、公众号、小程序平台等)使用活动过程中的素材,如您十分介意,可联系我们删除;

5、以上内容在报名成功时视为您已认同;

6、主办方有权对相关条款进行修改或解读,敬请关注主办方官方平台的相关信息。

  • 课专属定制

    强大专业的策划和组织能力,设计专属的特色活动路线及内容安排

  • 专业师资

    优质的师资队伍及持证户外教练团队,是我们服务品质的保证

  • 安全保障

    十年活动零事故,高配比活动教练,高配比服务老师,高配比后勤团队

  • 品质服务

    有爱有热忱的团队,专业与敬业的教练、老师,细致全面的活动设计与执行

服务热线(周一至周日08:00-22:00)

123-456789

公司地址: 某某市某某区某某路某某综合大厦十层整层

微信公众号

微信订阅号